旧站入口
新闻热线
广告热线
新闻热线:(0937)2682606
广告热线:(0937)2682022
新闻
头条
专题
财经
法治
国内
国际
县市
甘肃新闻
民生
视频
公益
图片
评选
启事
喜报
生态
文化
旅游
教育
美食
历史
招聘
便民
特产
丝路辟谣
信息化
首页
>
>
公告
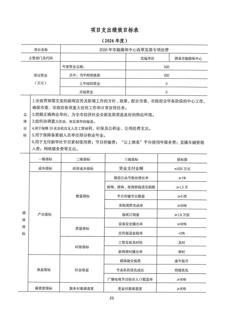
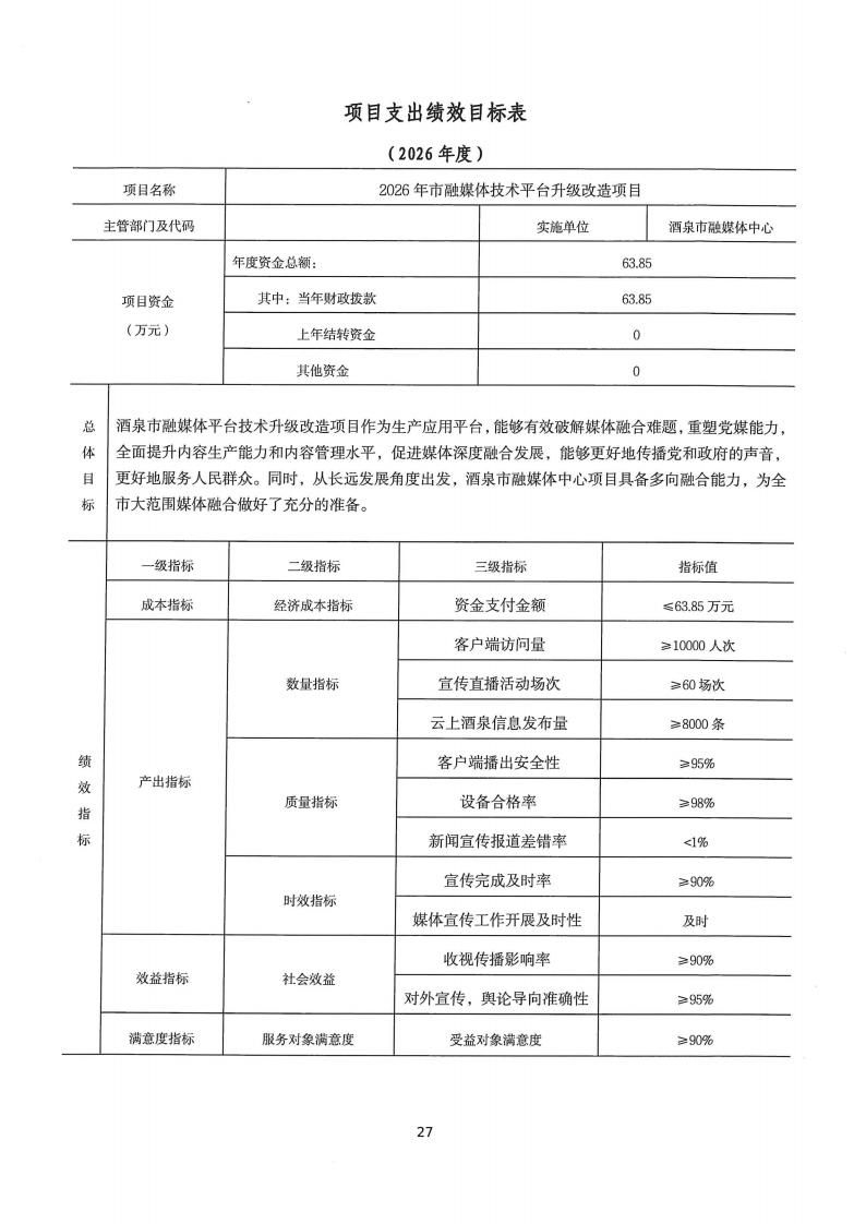
酒泉市融媒体中心2026年部门预算公开情况说明
时间:2026-02-03 15:18:05
来源:酒泉市融媒体中心
阅读量:1729
责任编辑:赵瑾
审核:王文萱
关于我们
招聘信息
服务条款
法律顾问
联系我们
投稿信箱
办公
CopyRight 2010-2025 www.chinajiuquan.com Corporation,All Right Reserver
甘肃省酒泉市委宣传部主管
甘肃省酒泉市融媒体中心主办
甘肃省酒泉市肃州区盘旋东路6号
备案号:
陇ICP备11000709号-1
甘[2010]00001号 00125001
互联网新闻服务许可证号:62120230002
技术支持:甘肃新媒体集团九色鹿技术公司